Fast delivery within 72 Hours
Pepperl Fuchs VBA-4E4A-G11-ZAJ/EA2L-F
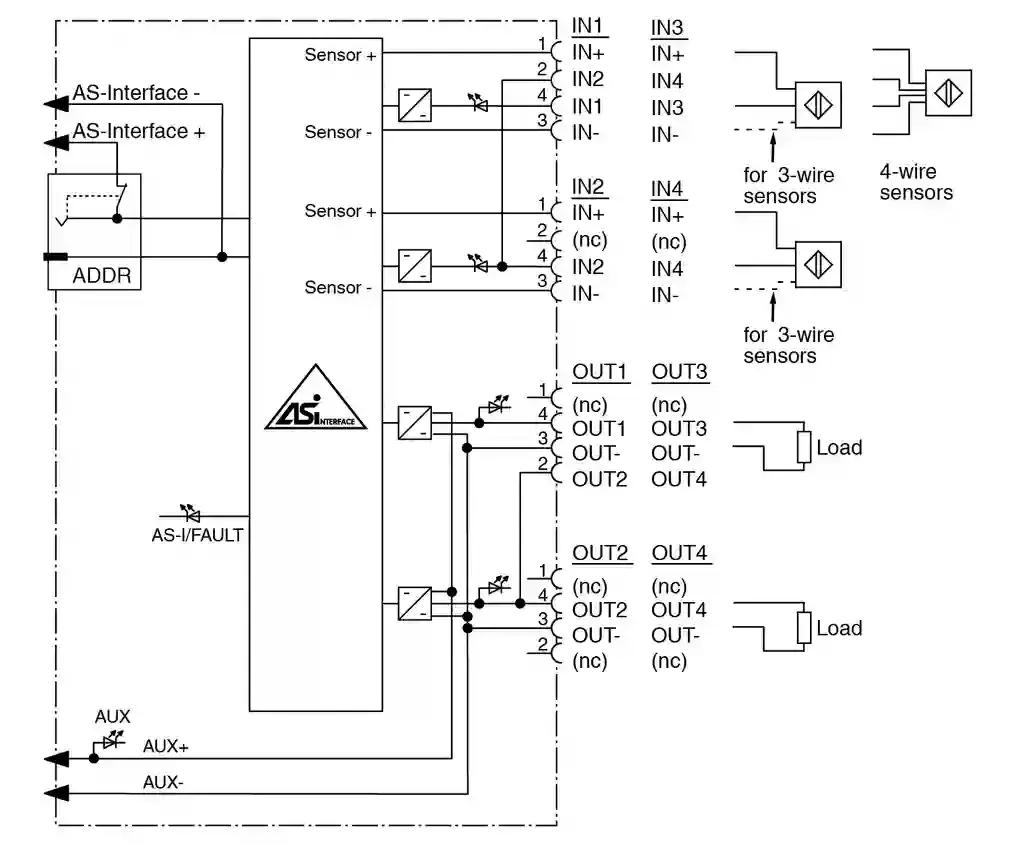
AS-Interface sensor/actuator module. G11 module, 4 inputs and 4 outputs. Node type: A/B node. AS-Interface specification: V3.0. Required gateway specification: ≥ V3.0. Profile: S-7.A.7. IO code7ID cod…
Request for Quote
Shipping & Delivery
-
Courier delivery
Our courier will deliver to the specified address
5-6 Days
From €20
-
DHL Courier delivery
DHL courier will deliver to the specified address
2-3 Days
From €40
-
Warranty 1 year
-
Free 30-Day returns
Description
AS-Interface sensor/actuator module. G11 module, 4 inputs and 4 outputs. Node type: A/B node. AS-Interface specification: V3.0. Required gateway specification: ≥ V3.0. Profile: S-7.A.7. IO code7ID codeAID1 code7ID2 code7: . IO code: 7. ID code: A. ID1 code: 7. ID2 code: 7. UL File Number: E223772. LED AS-i/FAULT: Status display; multi-colour LEDGreen: normal operationRed: communication faultFlashing yellow/red: address 0Flashing green/red: sensor supply i.e. overload or lead interruption outputs. LED AUX: ext. auxiliary voltage UAUX; dual LED green/redgreen: voltage OKred: reverse voltage. LED IN: switching state (input); 4 LED yellow. LED OUT: switching state (output); 4 LED yellow/redyellow: output activered: output overload or lead interruption. Auxiliary voltage (output): 20 … 30 V DC PELV. Rated operating voltage: 18,0 … 31.6 V from AS-Interface. Rated operating current: ≤ 40 mA (without sensors) / max. 240 mA. Protection class: III. Surge protection: UAUX, Uin: Over voltage category III, safe isolated power supplies (PELV). Number/Type: 4 inputs for 2- or 3-wire sensors (PNP), DC option 2 inputs for 4-wire sensors (PNP), DC. Supply: from AS-Interface. Voltage: 12 … 31 V. Current loading capacity: ≤ 200 mA, overload and short-circuit protected. Input current: ≤ 9 mA (limited internally). Switching point: according to DIN EN 61131-2 (Type 2). 0 (unattenuated)≤ 3 mA1 (attenuated)≥ 5 mA: . 0 (unattenuated): ≤ 3 mA. 1 (attenuated): ≥ 5 mA. Signal delay: < 1 ms (input/AS-Interface). Number/Type: 4 electronic outputs, PNP, overload and short-circuit proof. Supply: from external auxiliary voltage UAUX. Voltage: ≥ (UAUX – 0.5 V). Current: 2 A per outputTB ≤ 40 °C: 6 A totalTB ≤ 70 °C: sum O1 + O2 max. 2 A, sum O3 + O4 max. 2 A. Input/Output: safe isolation, rated insulation voltage 40 V DC. Output/AS-Interface: safe isolation, rated insulation voltage 40 V DC. Electromagnetic compatibility: . Directive 2014/30/EUEN 62026-2:2013 EN 61000-6-2:2005, EN 61000-6-4:2007: . Directive 2014/30/EU: EN 62026-2:2013 EN 61000-6-2:2005, EN 61000-6-4:2007. Degree of protection: EN 60529:2000. Fieldbus standard: EN 62026-2:2013. Input: EN 61131-2:2007. Emitted interference: EN 61000-6-4:2007. AS-Interface: EN 62026-2:2013. Noise immunity: EN 61000-6-2:2005, EN 61326-1:2006, EN 62026-2:2013. Ambient temperature: -25 … 70 °C (-13 … 158 °F). Storage temperature: -25 … 85 °C (-13 … 185 °F). Relative humidity: 85 % , noncondensing. Climatic conditions: For indoor use only. Altitude: ≤ 2000 m above MSL. Shock and impact resistance: 30 g, 11 ms in 6 spatial directions 3 shocks10 g, 16 ms in 6 spatial directions 1000 shocks. Vibration resistance: 0.75 mm 10 … 57 Hz , 5 g 57 … 150 Hz, 20 cycles. Pollution degree: 3. Degree of protection: IP68 / IP69K. Connection: AS-Interface/UAUX: AS-Interface flat cable Inputs/outputs: M12 round connector. Material: . HousingPBT PCMounting screwStainless steel 1.4305 / AISI 303: . Housing: PBT PC. Mounting screw: Stainless steel 1.4305 / AISI 303. Mass: 200 g. Tightening torque, housing screws: 1.8 Nm. Tightening torque, cable gland: 0.4 Nm. Dimensions: . Height35 mmDiameter85 mm: . Height: 35 mm. Diameter: 85 mm. Mounting: Mounting plate
Specification
General specifications
| Node type | A/B node |
|---|---|
| AS-Interface specification | V3.0 |
| Required gateway specification | ≥ V3.0 |
| Profile | S-7.A.7 |
| IO code7ID codeAID1 code7ID2 code7 | |
| IO code | 7 |
| ID code | A |
| ID1 code | 7 |
| ID2 code | 7 |
| UL File Number | E223772 |
Indicators/operating means
| LED AS-i/FAULT | Status display; multi-colour LEDGreen: normal operationRed: communication faultFlashing yellow/red: address 0Flashing green/red: sensor supply i.e. overload or lead interruption outputs |
|---|---|
| LED AUX | ext. auxiliary voltage UAUX; dual LED green/redgreen: voltage OKred: reverse voltage |
| LED IN | switching state (input); 4 LED yellow |
| LED OUT | switching state (output); 4 LED yellow/redyellow: output activered: output overload or lead interruption |
Electrical specifications
| Auxiliary voltage (output) | 20 ... 30 V DC PELV |
|---|---|
| Rated operating voltage | 18,0 ... 31.6 V from AS-Interface |
| Rated operating current | ≤ 40 mA (without sensors) / max. 240 mA |
| Protection class | III |
| Surge protection | UAUX, Uin: Over voltage category III, safe isolated power supplies (PELV) |
Input
| Number/Type | 4 inputs for 2- or 3-wire sensors (PNP), DC option 2 inputs for 4-wire sensors (PNP), DC |
|---|---|
| Supply | from AS-Interface |
| Voltage | 12 ... 31 V |
| Current loading capacity | ≤ 200 mA, overload and short-circuit protected |
| Input current | ≤ 9 mA (limited internally) |
| Switching point | according to DIN EN 61131-2 (Type 2) |
| 0 (unattenuated)≤ 3 mA1 (attenuated)≥ 5 mA | |
| 0 (unattenuated) | ≤ 3 mA |
| 1 (attenuated) | ≥ 5 mA |
| Signal delay | < 1 ms (input/AS-Interface) |
Output
| Number/Type | 4 electronic outputs, PNP, overload and short-circuit proof |
|---|---|
| Supply | from external auxiliary voltage UAUX |
| Voltage | ≥ (UAUX - 0.5 V) |
| Current | 2 A per outputTB ≤ 40 °C: 6 A totalTB ≤ 70 °C: sum O1 + O2 max. 2 A, sum O3 + O4 max. 2 A |
Galvanic isolation
| Input/Output | safe isolation, rated insulation voltage 40 V DC |
|---|---|
| Output/AS-Interface | safe isolation, rated insulation voltage 40 V DC |
Directive conformity
| Electromagnetic compatibility | |
|---|---|
| Directive 2014/30/EUEN 62026-2:2013 EN 61000-6-2:2005, EN 61000-6-4:2007 | |
| Directive 2014/30/EU | EN 62026-2:2013 EN 61000-6-2:2005, EN 61000-6-4:2007 |
Standard conformity
| Degree of protection | EN 60529:2000 |
|---|---|
| Fieldbus standard | EN 62026-2:2013 |
| Input | EN 61131-2:2007 |
| Emitted interference | EN 61000-6-4:2007 |
| AS-Interface | EN 62026-2:2013 |
| Noise immunity | EN 61000-6-2:2005, EN 61326-1:2006, EN 62026-2:2013 |
Ambient conditions
| Ambient temperature | -25 ... 70 °C (-13 ... 158 °F) |
|---|---|
| Storage temperature | -25 ... 85 °C (-13 ... 185 °F) |
| Relative humidity | 85 % , noncondensing |
| Climatic conditions | For indoor use only |
| Altitude | ≤ 2000 m above MSL |
| Shock and impact resistance | 30 g, 11 ms in 6 spatial directions 3 shocks10 g, 16 ms in 6 spatial directions 1000 shocks |
| Vibration resistance | 0.75 mm 10 ... 57 Hz , 5 g 57 ... 150 Hz, 20 cycles |
| Pollution degree | 3 |
Mechanical specifications
| Degree of protection | IP68 / IP69K |
|---|---|
| Connection | AS-Interface/UAUX: AS-Interface flat cable Inputs/outputs: M12 round connector |
| Material | |
| HousingPBT PCMounting screwStainless steel 1.4305 / AISI 303 | |
| Housing | PBT PC |
| Mounting screw | Stainless steel 1.4305 / AISI 303 |
| Mass | 200 g |
| Tightening torque, housing screws | 1.8 Nm |
| Tightening torque, cable gland | 0.4 Nm |
| Dimensions | |
| Height35 mmDiameter85 mm | |
| Height | 35 mm |
| Diameter | 85 mm |
| Mounting | Mounting plate |

Reviews
Clear filtersThere are no reviews yet.